· RSS源 · 手机版APP · 广告服务· 服务介绍· 投稿中心· 收藏本站 ·设为首页· QQ群:大豆:52200431 玉米:60102854 食用油:48963353
 会员账号: 密   码:     新用户注册

您所在的位置: 中国粮油信息网首页 > 粮油 > 统计数据 > 正文

我要向中国粮油信息网投稿    


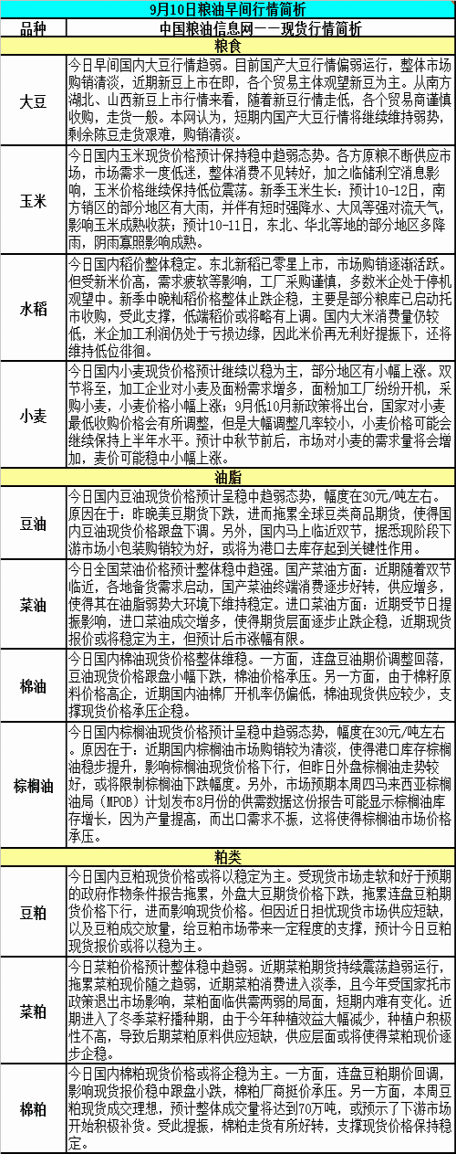
9月10号粮油早间行情简析
中国粮油信息网  2015-9-10 9:17:20   来源:中国粮油信息网   【

(中国粮油信息网)


作者:中国粮油信息网    来源:中国粮油信息网     编辑:jianxi3    讨论:[粮油论坛]
版权与免责声明

1,凡本网注明“来源:中国粮油信息网”的所有作品,版权均属于中国粮油信息网,未经本网授权不得转载、摘编或利用其它方式使用上述作品。已经本网授权使用作品的,应在授权范围内使用,并注明“来源:中国粮油信息网”。违反上述条款,本网将追究其相关法律责任。
2,凡本网注明“来源:XXX(非本网站)”的作品,均转载自其它媒体,转载目的在于传递更多信息,并不代表本网赞同其观点和对其真实性负责。
3,本网所展示的信息由买卖双方自行提供,其真实性、准确性和合法性由信息发布人负责。本网站不提供任何保证,并不承担任何法律责任。
4,友情提醒:网上交易有风险,请买卖双方谨慎交易,本地最好是见面交易,异地交易请多学、多看、多问、多了解,网上骗术多种多样,谨防上当受骗!
5,本网刊载之所有信息,仅供投资者参考,并不构成投资建议。投资者据此操作,风险自担。
6,如因作品内容、版权、地址不清稿酬未付和其它问题需要同本网联系的,请在30日内进行。联系方式:编辑部电话:0451-88003358 电子信箱:info#chinagrain.cn(请把#换成@)
网站简介 | 服务介绍 | 服务协议 | 广告服务 | 投稿中心 | 法律声明 | 版权投诉 | 友情链接 | 手机客户端 | Sitemap | 联系我们
客服信箱:info#chinagrain.cn(请把#换成@) 入网咨询电话:0451-88001128 88001138
版权所有 © 2002 - 2018 中国粮油信息网 保留所有权利
《中华人民共和国增值电信业务经营许可证》编号:黑B2-20060616号 哈公网监备2301001131
腾讯QQ在线咨询:点击这里给我发消息 点击这里给我发消息   服务投诉:点击这里给我发消息
本站中文域名:中国粮油信息网.com 中国粮油信息网.中国

金农网群: 金农网| 农药 | 化肥 | 种子 | 农机 | 粮油 | 畜牧 | 园艺 | 果蔬 | 水产 | 富农网
二维码订阅微信公众平台,微信号:graininfo